海南省考试局刚刚发布了2026年全国硕士研究生招生考试初试的详细安排,全省共设12个考点,考试将于12月20日至21日举行。提醒:同学们可提前一天熟悉考点环境,考试当天建议提早一小时到达;入场需通过智能安检门和人工双重检查,建议避免穿戴含金属的衣物或饰品。手机等电子设备严禁带入考场,如携带需按考点要求集中存放。开考15分钟后不得入场,请合理规划时间,从容应考!
考研关键时间节点的把控尤为重要。报名开启、考试安排、成绩查询等时间节点若出现遗漏,可能直接影响备考节奏。为帮大家及时掌握 2026 年考研全流程时间信息,建议点击文章上方的【立即预约】,填写相关信息后,即可收到报名、考试、查分时间的专属短信提醒,避免因时间疏忽错失关键节点。
>>2026考研网上确认时间全汇总,各省细节务必盯紧!
>>在职考生收藏!2026全国管理类硕士研究生考研招生简章汇总表
>>2026全国硕士研究生考研招生简章汇总,收藏起来!
更有双12狂欢购物节等你来!大额满减券,千倍奖学金,再买一送一,名师天团带你学,转介绍还返现扫码冲底价,先享为快!活动详情请点击>>双12狂欢购物节<<
2026年全国硕士研究生招生考试(初试)将于2025年12月20日-21日举行,现就有关事项公告如下:
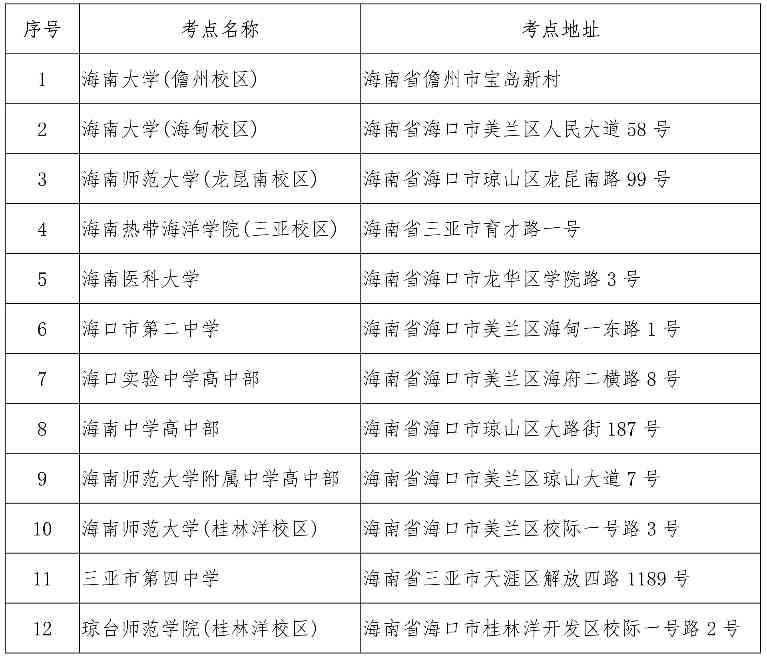
一、考点设置
我省共设12个考点,详见下表:
二、考生注意事项
1.考前一天,考生可到考点熟悉考试环境和考场安排情况。
2.考生要及时通过中国研究生招生信息网自行下载打印准考证,并认真阅读准考证上面的“考试时间”“考试地点”“省级教育招生考试机构说明”“报考点说明”“招生单位说明”“考生须知”及“特别提醒”等其他注意事项。
考生打印准考证时须使用A4幅面白纸,准考证正、反两面在使用期间不得涂改或书写。考生凭下载打印的准考证及有效居民身份证参加初试和复试。
3.考生须按照准考证上面的“考试地点”准时参加考试,建议考生提前60分钟到达考点。
4.考生进入考点时,应主动出示准考证和有效身份证件交工作人员核验;考生须凭准考证和有效居民身份证进入考场。
5.考生进入考点时需要通过人工安检和智能安检门安检,进入考场时需要再次接受人工安检。所有考生要主动配合工作人员,自觉接受智能安检门等安检设备的安全检查;不得妨碍考试工作人员履行工作职责。接受人工安检时,两腿直立,两臂张开;接受智能安检门安检时,保持1米左右的排队间距,按正常步速穿过智能门门框,未触发报警的考生可直接通过。智能门和安检器出现报警时,应主动出示引起报警的物品,待工作人员复检确认合格后,方可进入考场。
建议考生尽量不要穿戴有金属装饰物品服装,不要携带水杯、雨伞等金属物品进入考点封闭区域,以免延缓检查速度,延长检查时间。体内有金属植入物或佩戴难以移除的含金属物品(如人工耳蜗、金属牙套等)的考生,以及身体有特殊情况不能接受电磁设备安检(如安装有心脏起搏器等)的考生,应在考前到体检医院开具证明或诊断书,在入场时携带证明并向安检工作人员出示。
6.考生不得携带考试违规物品入场。考试违规物品是指影响考试公平和公正、影响考试正常组织实施、危害考生和考试工作人员生命安全和身体健康,以及考务规定明确禁止携带的物品,如手机、无线电作弊器材、计算器、考试内容相关材料等。严禁考生将手机等电子通讯设备带入考场,如已携带相关物品,须按考点指定方式进行集中存放。
考生应注意确认检查自己携带的考试用具是否齐全,可以放在一个透明的文具袋中,携带入场,严禁通过安检入场后再取包拿物件。
7.开考15分钟后考生不得入场,建议考生尽量提早出发,以免路上出现堵车等情况影响考试。
8.考生要增强鉴别能力,切勿轻信“助考机构”的虚假宣传,自觉遵守承诺,诚信应考,若有违纪、作弊等行为,将严格按《国家教育考试违规处理办法》(教育部令第33号)有关规定严肃处理;情节特别严重的,将对考生作出暂停参加该项或其它各种国家教育考试1至3年的处理,并计入全国统一考试考生诚信档案。
9.《中华人民共和国刑法》第二百八十四条规定“在法律规定的国家考试中,组织作弊的,处三年以下有期徒刑或者拘役,并处或者单处罚金;情节严重的,处三年以上七年以下有期徒刑,并处罚金。为他人实施前款犯罪提供作弊器材或者其他帮助的,依照前款的规定处罚。为实施考试作弊行为,向他人非法出售或者提供第一款规定的考试的试题、答案的,依照第一款的规定处罚。代替他人或者让他人代替自己参加第一款规定的考试的,处拘役或者管制,并处或者单处罚金”。根据2019年9月4日起施行的《最高人民法院、最高人民检察院关于办理组织考试作弊等刑事案件适用法律若干问题的解释》,在研究生招生考试中“组织考试作弊”“非法出售或者提供试题、答案”等情形,均应认定为刑法第二百八十四条规定之一的“情节严重”,将依法从重追究刑事责任。
为加大社会各界对全国硕士研究生招生考试工作的监督,增加硕士研究生招生考试工作的透明度,更好地维护广大考生的合法权益,我省在2026年全国硕士研究生招生考试(初试)期间设立违规作弊行为举报电话:0898-65853852,欢迎监督举报。
附件:2026年全国硕士研究生招生考试(初试)《考场规则》
附件
1.考生应当自觉服从监考员等考试工作人员管理,不得以任何理由妨碍监考员等考试工作人员履行职责,不得扰乱考场及其他相关工作地点的秩序,不得危害他人身体健康和生命安全。
2.考生凭本人《准考证》和有效居民身份证按规定时间和地点参加考试。考生不得将手机带入考点(考试封闭管理区域),进入考点后,按规定时间进入考场,不得在考场外逗留,应当主动配合考试工作人员按规定对其进行身份验证核查、安全检查和随身物品检查,按照考点具体要求存放手机等非考试用品。
3.考生只准携带必需的考试用品,如黑色字迹签字笔,以及铅笔、橡皮、绘图仪器等,或者按照招生单位在准考证上注明的所需携带的用具。不得携带任何书刊、报纸、稿纸、图片、资料、计算器、具有通讯功能的工具(如手机、智能手表(手环)、智能眼镜和照相、扫描等设备)或者有存储、编程、查询功能的电子用品以及涂改液、修正带等物品进入考场。
4.考生入场后,对号入座,将《准考证》、有效居民身份证放在桌子左上角以便核验。《准考证》正、反两面在使用期间均不得涂改或书写。考生领到答题卡、答题纸、试卷后,应当在指定位置和规定的时间内准确清楚地填(涂)姓名、考生编号等信息,按照要求粘贴条形码。凡漏贴条形码、漏填(涂)、错填(涂)或者字迹不清的答卷影响评卷结果,责任由考生自负。
遇试卷、答题卡、答题纸等分发错误及试卷字迹不清、漏印、重印、缺页等问题,可举手询问。但涉及试题内容的疑问,不得向监考员询问。
5.开考信号发出后,考生方可开始答题。
6.开考15分钟后,迟到考生不准进入考场参加当科考试,提前交卷出场时间只能在当科考试结束前30-15分钟。考生交卷出场后不得再进场续考,也不得在考场附近逗留或者交谈。
7.考生应当在答题卡、答题纸规定的区域答题。不得使用规定以外的笔和纸答题,写在草稿纸或者规定区域以外的答案一律无效,不得在答卷、答题卡上做任何标记。答题过程中只能用同一类型和颜色字迹的笔。
8.考生在考场内须保持安静,不准吸烟,不准喧哗,不准交头接耳、左顾右盼、打手势、做暗号,不准夹带、旁窥、抄袭或者有意让他人抄袭,不准传抄试题、答案或者交换试卷、答题卡、答题纸,不准将试卷、答卷、答题卡、草稿纸故意损毁或带出考场。考生在考场内不得私自传递文具、用品等。
9.考试结束信号发出后,考生应当立即停笔并停止答题。
全国统一命题科目的试卷和答题卡放在桌上,由监考员逐一收取。招生单位自命题科目,由考生将试卷、答题卡、答题纸(或者答卷)装入原试卷袋内并密封签字。经监考员逐个核查无误并同意后,方可逐一离开考场。
10.考生不遵守考场规则,不服从考务工作人员管理,有违纪、作弊等行为的,将按照《中华人民共和国教育法》以及《国家教育考试违规处理办法》执行,并按规定记入国家教育考试考生诚信档案;涉嫌违法的,移送司法机关,依照《中华人民共和国刑法》等追究法律责任。
海南省考试局
2025年12月12号
注意:以上报考信息仅供参考,具体报考相关条件以官方发布的报考公告为准。

专属福利:点击免费领取
26考研公共课+专业课备考资料包:助您复盘考试重点;
2027年考研全流程时间线:提前规划新考季;
智能题库:覆盖全科高频考点,助力备考。
此外,还提供报考政策解读、备考规划直播等增值服务,为考生打造一站式学习支持。
考研报考福利:
2026年考研考研英语词汇分类闪记
2026年考研英语作文保命模板
2026年考研英语必背真题词汇
2026年考研管综写作精选课
2026年考研管综逻辑精选课

考研培训专栏建议考生:考试不仅是知识的检验,更是心态的历练。建议:考后适当放松调整,及时回顾备考过程中的经验与不足,为后续复试或就业做好准备。无论结果如何,坚持到最后的你已经收获了成长。备考路上如有困惑,我们随时为你提供支持,祝愿每位考生平稳发挥,顺利开启新篇章!
选择完适合自己的报考专业了吗?现在开始投入复习吧!关注考研小程序听好课、领资料吧!

相关推荐
全国各地区硕士研究生招生院校汇总
全国硕士研究生初试考试报名缴费方式
全国硕士研究生考试正式报名注意事项
2025年四川各大院校硕士研究生招生考试大纲汇总
2025年湖北各大院校硕士研究生招生考试大纲汇总
2025年河南各大院校硕士研究生招生考试大纲汇总
大家可以关注>>-考研频道页,及时了解考研相关资讯。